Gestao Smart Factory

Fonte: Touch ERP
Saltar para a navegação Saltar para a pesquisa

Area_Business_Intelligence

A gestão de Smart Factory trata os dados de origem das máquinas, através de equipamentos IOT (Internet das Coisas). Estes sensores são acoplados as máquinas e são responsáveis pela coleta de dados junto a elas. Estes dados são enviados diretamente ao Touch Comp ERP, via Webservices do tipo REST.

Os dados são tratados e armazenados no ERP, para analise destes, desde eventos nas máquinas até análise de inconsistências, erros ou falhas nos equipamentos.

O módulo foi implementado para ser compatível com qualquer equipamento IOT. Porém, atualmente, ele está pré homologado apenas com equipamentos da Advantech. Os equipamentos da Advantech possuem facilitadores, como o envio direto das informações ao ERP e por ser amplamente conhecido pela equipe do Senai.

Inclusive, será a equipe do Senai a responsável pela instalação e configuração destes equipamentos IOT nas máquinas do cliente.

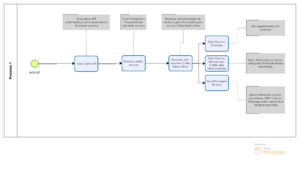
Fluxograma smart factory.png

Smart Components

A Touch Comp irá utilizar sua tecnologia interna, de Componentes Inteligentes de processamento (Modulo_Business_Intelligence_Smart_Component), para processar as informações advindas dos dispositivos IOT, como eventos e a geração de reflexos destes componentes em outros módulos. Poderão ser geradas as seguintes informações:

  • Eventos Smart Factory Processamento: Processam as informações advindas dos Equipamentos IOT. Atualmente foi criado apenas um, conforme layout de dados disponibilizados pelo IOT Advantech WISE 4060 (https://www.advantech.com/pt-br/products/229f9f5b-d073-4cc2-ac54-d90147e04c12/wise-4050/mod_645b1bf7-82b2-4d6b-a381-b5848c29d0ab).
  • Eventos Smart Factory: Se máquina está ligada, desligada; quantas vezes determinado sensor foi acionado; etc
  • Eventos Coleta Ativo: criação de eventos associados ao nosso módulo de manutenção: quantas horas maquina ficou ligada;
  • Eventos PCP: criação de eventos de produção, de quantidade produzida, de maquina em produção, etc.

Fluxo Operacional

Configurar WISE

Será necessário configurar no WISE, a forma de envio de dados, e o endereço de envio. Este endereço será o endereço do Touch Comp ERP, que será responsável em tratar os dados. Na Wiki Touch_Comp_ERP/Smart_Factory_IOT são informados mais detalhes sobre, bem como o tipo de arquivo e informações.

Cadastro de Equipamentos - Máquinas

No Touch Comp ERP, será necessário cadastrar todos os equipamentos que serão sensoriados no recurso de 121_Ativos.

Cadastro de Equipamentos - IOT

No Touch Comp ERP, será necessário cadastrar os equipamentos WISE IOT, responsáveis por sensoriar as máquinas, no recurso de 121_Ativos. Afinal o IOT é também um equipamento.

Smart Component de Processamento de arquivos e de Eventos

Importe o Modulo_Business_Intelligence_Smart_Component de Processamento de arquivo IOT. Este Smart Component irá processar os dados conforme o equipamento IOT disponibilizar as informações.

Vincular Equipamentos/Maquinas versus Equipamentos IOT

No Touch Comp ERP, vincule os equipamentos IOT nos respectivos equipamentos que serão sensoriados. Configure as demais informações sobre as coletas de informações.

Cada IOT pode coletar diversas saídas das máquinas. O Wise 4000 possibilita coletar 4 informações. Para cada saída(output) será necessário vincular um Smart Component responsável por processar as informações deste conforme a informação coletada pelo sensor.

Como o sensor pode coletar diversas informações, como de produção, ligado/desligado, informações de temperatura, umidade, etc; haverá um Smart Component específico para cada processamento desta informação. Neste momento, serão geradas informações 1949_Coleta_Dados_Ativo sobre estas informações para uso em relatórios, dashboards e avisos.

Neste momento, conforme a saída, poderão ser geradas outras informações para outros módulos do ERP:

  • Apontamentos de Produção
  • Coleta de dados Manutenção
  • Avisos de atenção e emergência, com possíveis disparos via SMS/Whatsapp.